资源名称:Linux进程编程介绍 中文 PDF
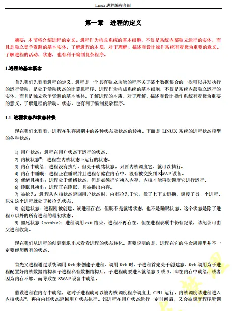
下面是 LINUX 系统的进程状态模型的各种状态:
1) 用户状态:进程在用户状态下运行的状态。
2) 内核状态①:进程在内核状态下运行的状态。
3) 内存中就绪:进程没有执行,但处于就绪状态,只要内核调度它,就可以执行。
4) 内存中睡眠:进程正在睡眠并且进程存储在内存中,没有被交换到 SWAP 设备。
5) 就绪且换出:进程处于就绪状态,但是必须把它换入内存,内核才能再次调度它进行运行。
6) 睡眠且换出:进程正在睡眠,且被换出内存。
7) 被抢先:进程从内核状态返回用户状态时,内核抢先于它,做了上下文切换,调度了另一个进程。原先这个进程就处于被抢先状态。
8) 创建状态:进程刚被创建。该进程存在,但既不是就绪状态,也不是睡眠状态。这个状态是除了进程 0 以外的所有进程的最初状态。
9) 僵死状态(zombie) :进程调用 exit 结束,进程不再存在,但在进程表项中仍有纪录,该纪录可由父进程收集。
资源截图:
