资源名称:ASP.NET+ADO.NET开发在线音乐平台实战案例视频教程
教程内容:
项目目标:
1、目标
按企业标准进行建设,结合瀑布模型、RUP模型、增量(迭代)开发思想,内容包括立项、计划、需求、设计、功能迭代代码等,并针对重点内容采用视频进行分析、讲解和实操。达到如下目标:
(1)了解项目业务背景:初步了解音乐类网站业务;
(2)掌握Microsoft Visual Studio.NET2008集成开发环境;掌握IIS安装和配置。
(3)掌握C#面向对象的编程;
(4)理解Web界面,掌握ASP.NET编程;
(5)掌握HTML、DIV、CSS样式,文件操作,集合,播放器等相关技术;
(6)熟悉SQL Server 2005数据库,掌握ADO.NET编程;
(7)了解UML建模和工具使用,了解数据库建模和PowerDesigner使用;进行项目需求调研和分析,理解需求和设计技术。
(8)理解软件项目的开发过程和PSP个体软件过程,理解B/S结构,使用C#语言开发“在线音乐平台”Web应用程序。
(9)养成良好的编码习惯,改进个人管理,提高编程实践能力,达到ASP.NET Web应用程序开发工程师水平。

项目简介:
1、业务背景
近 年来,网络音乐在中国保持了快速的发展势头。文化部文化市场司网络文化处处长刘强介绍,网络音乐的发展优势主要体现在三个方面,即网络音乐的使用率在整个 互联网运用环节里始终排在第一位;网络音乐应用方式的多元化使更多网民参与网络音乐创作和网络音乐社区活动;网络音乐已进入3G时代,移动网络音乐的快速发展使音乐的应用更加广泛、便利。
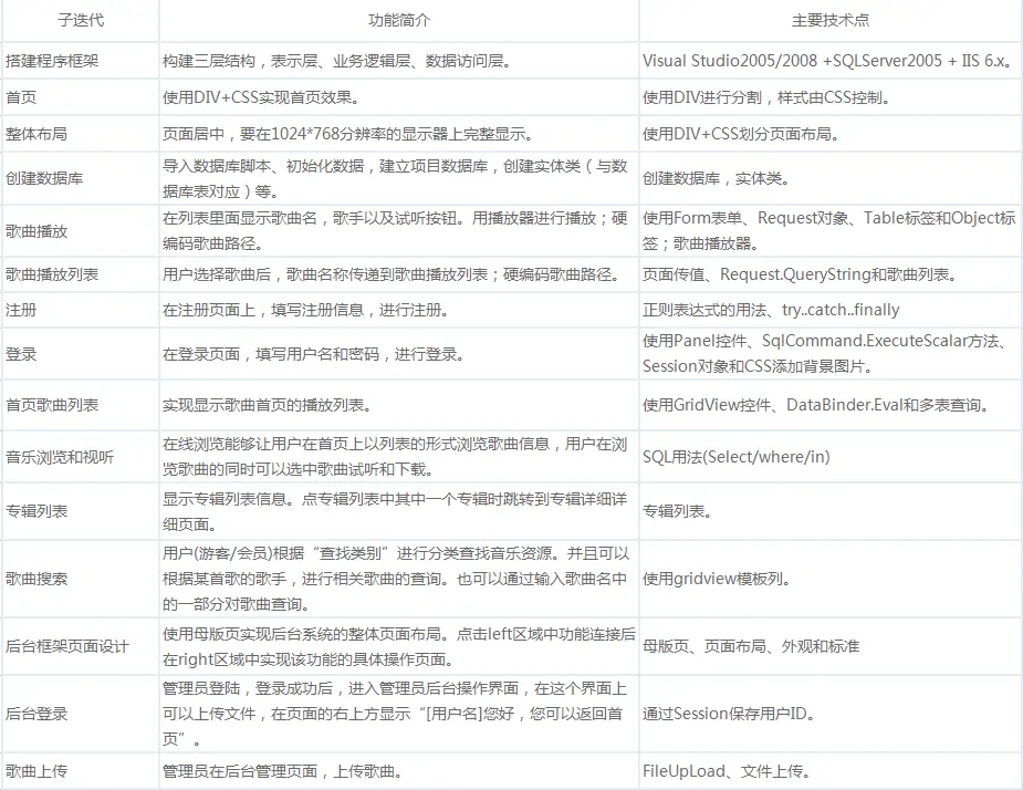
项目实现:
项目开发思路:采用迭代开发思想进行开发,其中的每个迭代就当做一个完整的项目开发过程(包括需求、设计和实现)来进行开发,每一个迭代按功能和技术进行设计和开发。
