资源名称:基于Django快速开发社会化网络书签系统
内容简介:
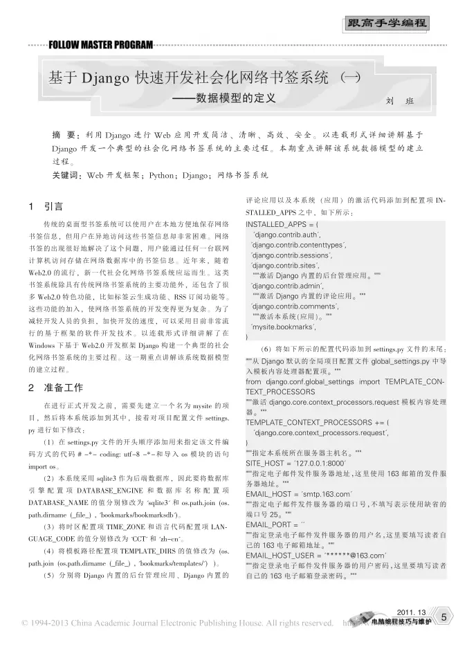
基于Django快速开发社会化网络书签系统(一)数据模型的定义
基于Django快速开发社会化网络书签系统(二)首页的实现
基于Django快速开发社会化网络书签系统(三)书签提交、编辑、收藏以及删除功能的实现
基于Django快速开发社会化网络书签系统(四)相关功能页面的实现
基于Django快速开发社会化网络书签系统(五)书签搜索功能和RSS订阅功能的实现
基于Django快速开发社会化网络书签系统(六)好友管理相关功能的实现
利用Django 进行Web 应用开发简洁、清晰、高效、安全。
详细讲解基于Django 开发一个典型的社会化网络书签系统的主要过程。
资源截图:
